
目次
在宅医療を提供する医療機関の類型
診療所の先生方に在宅医療に取り組んでいただくことの意義は、3つあると思います。
最も大事なことは、これまでかかりつけとして通院されていた患者さんやご家族の安心と希望を叶えることです。地域でヒアリングを行うと、「かかりつけ医の先生を一番信頼している」、「かかりつけ医を変えたくない」といった声をよく聞きます。通院が難しくなり、在宅で療養することになった場合も、患者さんはかかりつけ医との継続的な関わりを望んでいることが多いのです。診療所の先生方が在宅医療に取り組むことは、自院の患者さんの療養期、終末期を支えます。
2つ目は、人口が高齢化する中で外来患者は減少します。その時に備えて今から在宅医療に取り組むことで、将来の経営の安定につながります。
3つ目は、今後高齢者の増加とともに入院療養が必要な方も増えると想定されます。診療所の先生方が在宅医療に取り組むことが、高齢者の入院により不足する病院の病床を補い、地域医療を守ることにつながります。
在宅医療のいろいろな形

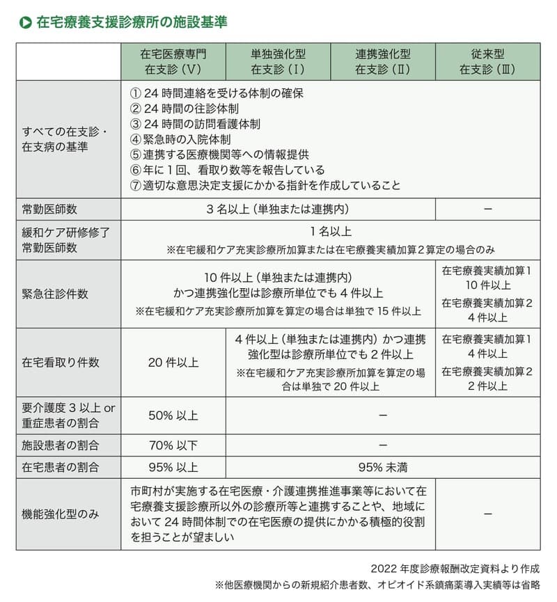
それぞれの診療所の実情に合った在宅医療を検討していただくために、まずは在宅医療を提供する医療機関の類型を整理しましょう。在宅患者の割合や常勤医師数、診療実績などによって類型分けされています。
①在宅患者比率が95%以上か?

在宅患者比率とは、「直近1ヵ月に初診、再診、往診または訪問診療を実施した患者のうち、往診または訪問診療を実施した患者の割合」をいいます。
在宅患者比率が95%以上の医療機関は「在宅医療専門の診療所」とみなされます。「在宅医療専門の診療所」は、外来をほとんど行わず、そのため外来患者を受け入れるための場所や診療枠を持たない診療所です。詳しくは後述しますが、「在宅医療専門の診療所」が、在宅療養支援診療所として認められるためには厳しい施設基準を満たす必要があります。
一方、在宅患者比率が95%未満の医療機関は、在宅療養支援診療所(以下、在支診)か、その届出は行わずに在宅医療を提供している診療所に分けられます。在支診は全国に約14,600件(2020年時点の届出数)あり、24時間の連絡体制、往診体制、訪問看護体制の確保のほか、年1回の実績報告等を行う義務があります。
②在宅医療に従事する医師数が3名以上か?
在支診の場合、在宅医療に従事する常勤医の数によって、2012年度診療報酬改定で新設された「単独強化型」、「連携強化型」の2つの機能強化型在支診と、「従来型」の在支診の3類型に分かれ、診療報酬が異なります。
単独強化型在支診(Ⅰ)
「単独強化型」は、在宅医療を担当する常勤医を3名以上配置し、緊急往診年間10件以上、在宅看取り(または15歳未満の超・準超重症児の医学管理)年間4件以上などの要件を満たす在支診です。全国に約205件あり、在支診全体に占める割合は多くはありませんが、地域における在宅医療のメインプレイヤーとなっています。新たに在宅医療を始める先生にとっては、最も強い競合といえます。
我々の調査では、2016年以降、この類型は頭打ちの傾向にあります。その理由として、「連携強化型」と比較して診療報酬上のメリットがないことや、施設における在宅医療の診療報酬の切り下げにより、常勤医3名以上の雇用を維持することが難しくなったことが考えられます。
連携強化型在支診(Ⅱ)
「連携強化型」は、複数の医療機関で在宅医療に従事する常勤医を3名以上確保し、緊急時の連絡先の一元化、連携医療機関同士の月1回以上のカンファレンスを行った上で、「単独強化型」の要件を満たし、かつ各医療機関単位においても緊急往診年間4件以上、在宅看取り(または15歳未満の超・準超重症児の医学管理)年間2件以上を満たす在支診です。
異なる法人で連携する場合もあれば、複数の在支診を運営する医療法人が、法人全体での診療報酬を引き上げるために、個々の医療機関が「単独強化型」の体制と実績を有していても、あえて「連携強化型」で届出を行っているケースが多く存在します。
「連携強化型」在支診は全国に約3,300件あり、全体の約23%を占めます。各診療所が新たに強化型を目指す場合には連携先の候補にもなります。
ただし、この類型の在支診の多くは常勤医1〜2名+非常勤というところが多く、24時間対応において常勤医にかかる負担が大きくなる傾向にあります。その背景には、「連携強化型」という名称でありながら、実態は月1回の表面的なカンファレンスだけに留まっていることも多く、医療の質の向上や医師の負担軽減に結びついていないという課題があります。
なお、2016年度診療報酬改定により、機能強化型在支診(ⅠおよびⅡ)の中でも在宅看取り年間20件以上、緊急往診年間15件以上、オピオイド鎮痛薬の使用実績などの基準を満たし、届出を行った医療機関は、「在宅緩和ケア充実診療所」として加算が算定できるようになりました。
機能強化型とあわせて在宅緩和ケア充実診療所の届出をしている医療機関は、主に癌患者さんのターミナルケアにおいて、強い競合または信頼できる連携先の候補となるでしょう。
従来型在支診(Ⅲ)
「従来型」在支診は全国に約11,000件あり、全体の約76%を占めます。
この類型は、連携強化型並みの緊急往診や在宅看取り実績を有している医療機関もある一方、全く在宅医療の患者がいない診療所が1割、年間在宅看取りゼロとなっている診療所が約半数を占めるなど、在宅医療の稼働状況に大きな差があるのが特徴です。外来診療を中心とした一人医師診療所も多いため、地域の訪問看護ステーションなどと連携して、いかに24時間対応の負担を軽減するかが運営のポイントになります。
在支診の届出を行っていない診療所(Ⅳ)
主に外来診療が中心の一人医師診療所で、在支診の届出は行わず、無理のない範囲で往診に対応しているような医療機関がこの類型に入ります。在支診を届け出ない理由として、24時間往診体制が負担だという声や、在支診を届け出ると患者の費用負担が割増しになってしまう、といった声も聞かれます。
実績報告の仕組みがないため、この類型の医療機関数や診療実績を正確に把握することは難しいのですが、我々がこれまでに行った市場調査では、都心部でも1割程度、地方の在宅医療資源の乏しい地域では在宅医療のほとんどが、この類型の医療機関によって担われていることが分かっています。
在宅医療専門の診療所(ⅤおよびⅥ)
前述のとおり、2016年度診療報酬改定で、在宅患者比率95%以上の医療機関は「在宅医療専門の診療所」と定義され、在支診としての診療報酬を算定するためには、在宅看取り年間20件以上、重症患者の割合5割以上、施設患者の割合7割以下など、厳しい施設基準が課せられました。
在宅患者比率が95%以上でありながら、これらの施設基準を満たせない診療所(Ⅵ)は、在支診としては認められず、在支診としての診療報酬が算定できないばかりか、医学管理料がさらに2割減額されるペナルティが課せられます。厳しい施設基準を満たした在宅医療専門の診療所(Ⅴ)だけが在支診として認められるという点が、制度のポイントです。
ただし、これらの厳しい基準を満たしても、診療報酬上のメリットはありません。また、かなり在宅患者数の多い医療機関でない限り、在宅患者比率を95%未満にすることの方が上記の施設基準を満たすよりも容易なため、基準を満たして在支診の届出をする医療機関は、今のところ全国でもわずかだろうと予想されます。
なお、地域の在支診(I 〜ⅢおよびⅤ)については、各地方厚生局のホームページに公開されている「届出受理医療機関名簿」で確認することができます。施設基準名(略称)は以下のとおりです。
(支援診1)単独強化型在宅療養支援診療所
(支援診2)連携強化型在宅療養支援診療所
(支援診3)従来型在宅療養支援診療所
(在援診実)在宅緩和ケア充実診療所
(支援診1)単独強化型在宅療養支援病院
(支援診2)連携強化型在宅療養支援病院
(支援診3)従来型在宅療養支援病院
(在援診実)在宅緩和ケア充実病院
引用書籍ご紹介
まとめて読む
本コラムは「診療所経営の教科書」特集の一部です。
ほかにも、開業準備から経営改善まで役立つ実践的な情報をまとめています。
メディコム 人気の記事
イベント・セミナーEVENT&SEMINAR
お役立ち資料ダウンロード
-
電子カルテ 医師 事務長
導入してわかった!開業医が語る、電子カルテ選びの“本音”
-
電子カルテ 医師 事務長
在宅医療成功の鍵 医療コンサルが語るカルテ選び5つの極意
-
クリニック開業 医師 事務長
診療科別クリニック開業のポイント
-
クリニック開業 医師 事務長
クリニック開業の3大プロセスと成功へ導く7つのポイント
-
電子カルテ 医師 事務長
医療DX令和ビジョン2030に向けて自身に合った電子カルテの選び方
-
クリニック開業 医師 事務長
これからのクリニック開業戦略 ~開業医から学ぶ5つの対策~
-
クリニック開業 医師 事務長
ミニマム開業を成功に導く3つのポイント
-
クリニック開業 医師 事務長
クリニック開業後の収支は?~5年間の収支計画の進め方~
