#開業検討 #事業計画 #開業直後の悩み #労務管理 #マネジメント
目次
クリニック経営を圧迫する「物価・人件費高騰」の現状
医療機関の経営環境は、持続的な物価高騰によって深刻な影響を受けています。収益が伸びても、増加スピードで上回るコストが経営を圧迫し続けているのが現状です。まずは厚生労働省のデータをもとに、コスト増の実態と人件費をめぐる構造的な課題を確認しましょう。
止まらないコスト増の実態
医療機関の経営環境は、持続的な物価高騰により深刻な影響を受けています。厚生労働省がまとめた資料によると、事業収益の増加以上に事業費用の増加が大きい状況が明らかになりました。とくに、人件費や医療材料費、水道光熱費などの増加が全体を押し上げたと見て取れます。
出典:厚生労働省「診療報酬改定の基本方針参考資料 P16」(https://www.mhlw.go.jp/content/10801000/001606330.pdf)
人件費の構造的問題
コスト増のなかでも根深い部分といえるのが、人件費をめぐる構造的な問題です。厚生労働省が診療報酬改定の基本方針の参考資料として提示した「国内の賃上げの動向」資料をみると、2022年以降、春闘など産業全体の賃上げ率は2024年・2025年では定期昇給込みで5%超が続いています。
一方、医療・福祉分野の1人平均賃金の改定率は産業全体の水準に届いておらず、格差が生じている状況です。
出典:厚生労働省「診療報酬改定の基本方針参考資料 P17」(https://www.mhlw.go.jp/content/10801000/001606330.pdf)
最低賃金の引き上げや他産業との人材獲得競争が激化するなか、診療報酬という公定価格に収益が左右されるクリニックでは、自力での賃上げ原資確保が難しい構造になっているのは既知のことでしょう。向かい風が強い状況にあっても、地域で選ばれ続けるうえで質の高いスタッフの採用と定着が、経営上の急務といえます。
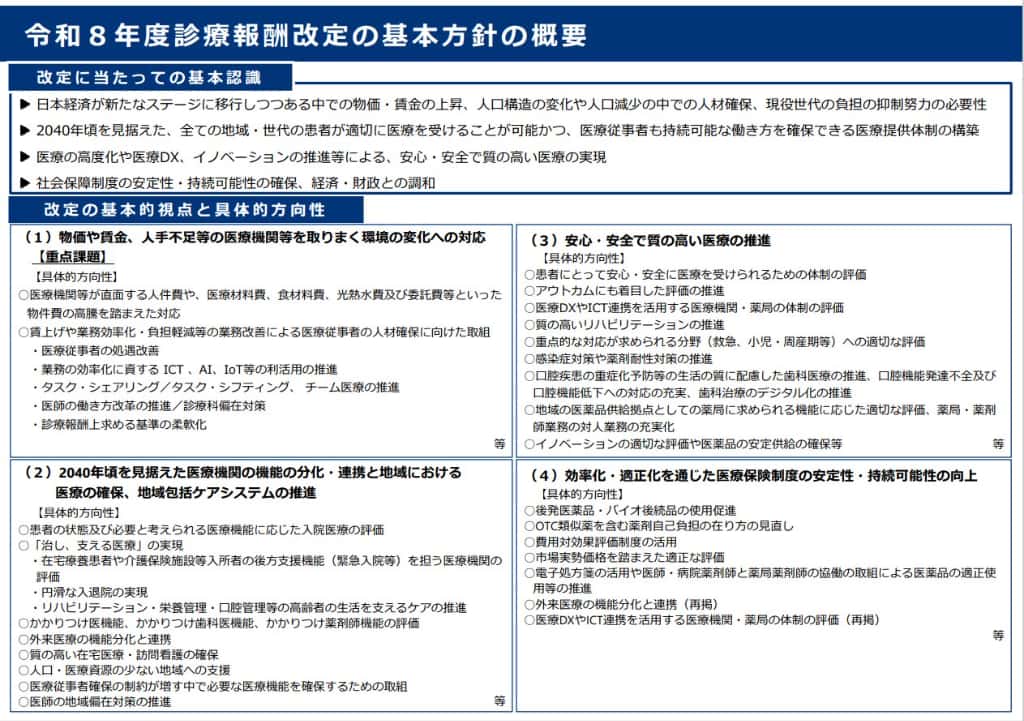
【公的対策】まずは「診療報酬改定」の正確な把握を
令和8年度診療報酬改定は、30年ぶりの高水準となる平均3.09%のプラス改定(2年度平均)となりました。 今回の改定は4つの柱を基本方針に据え、医療機関の経営安定と人材確保を強力に支援する傾向が明確に打ち出されたといえます。
出典:厚生労働省「令和8年度診療報酬改定の基本方針の概要」(https://www.mhlw.go.jp/content/12401000/001607287.pdf)
ここからは、今回の改定内容からクリニックが実際に活用できるポイントを整理します。改定の恩恵を最大限に引き出すには、新設された加算やベースアップ評価料など個別項目の活用が欠かせません。
物価高騰への対応として新設された「物価対応料」
「物価対応料」は、物価上昇に対応するための項目が基本診療料に上乗せできる形で新設された点数の1つです。
たとえば「外来・在宅物価対応料」では、初診2点・再診2点・訪問診療3点などが設定されました。令和8年度・令和9年度の物価上昇に段階的に対応するための措置として、施設類型ごとの費用構造データに基づいた配分設計が特徴です。
出典:厚生労働省「物価対応について(その1)」(https://www.mhlw.go.jp/content/10808000/001629046.pdf)
加算の設計から、国による物価上昇対応への継続的な後押しの姿勢が読み取れます。後述するベースアップ評価料とあわせて、新しいクリニック運営の土台作りが求められている状況ともいえるでしょう。
賃上げを支援する「ベースアップ評価料」
令和8年度改定では、ベースアップ評価料が大きく拡充されます。具体的には、対象職種のカバー範囲が広がりました。
(令和6年度改定から引き続き対象)
- 看護職員
- リハビリ職員
-
病院薬剤師など
(令和8年度改定で対象) - 40歳未満の勤務医
- 事務職員
- 歯科技工士など
また、評価の引き上げは2段階で実施されます。令和8年度に+1.23%、令和9年度に+2.18%(いずれも賃上げ分)の設計で、それぞれ3.2%分のベースアップ実現を支援する措置です(看護補助者と事務職員については5.7%)。
出典:厚生労働省「賃上げについて(その2) P20」(https://www.mhlw.go.jp/content/10808000/001631270.pdf)
算定を継続するためには、継続的なベースアップの実施と実際の賃上げ実績を迅速に報告する義務が強化されます。
「受け取るだけ」ではなく「実施・証明する」という実効性確保の仕組みが組み込まれている点は、事前にしっかり把握しておきましょう。ベースアップ評価料の一連の流れについて解説した記事も用意しているため、あわせて参考になさってください。
物価高騰・人手不足時代を生き残るための経営アイデア
物価高騰・人手不足の時代において経営を左右するのは「自院がどうありたいか」というビジョンの明確化です。変化の激しい時流を捉え、自院の状況を好転させるには、従来とは異なるアプローチを取り入れる方法も有効でしょう。
たとえば、自由診療を「採用の武器」として活用する方法です。単に収益源として自由診療(予防接種・健診・自費検査など)を取り入れるのではなく、福利厚生として活用することで、離職防止や採用強化につなげられます。
公定価格に縛られない収益源の確保と、スタッフの満足度向上を同時に実現できる点は、物価高騰下の経営戦略の1つといえるでしょう。
物価高騰下におけるクリニック経営について解説したセミナー動画では、より実践的な内容に触れています。ぜひ参考になさってください。
▶ セミナー動画はこちら
クリニックが活用できる補助金・支援金
クリニックが活用できる補助金・支援金の要件は制度ごとさまざまです。「知らなかった」でタイミングを逃さないよう、以下の内容に当てはまるかどうかご確認ください。
【申請漏れチェックリスト】
□ 都道府県・市区町村の支援金ページを、今月に入ってから確認していない
→多くの自治体が光熱費高騰分を補填する「物価高騰対策支援金」を確認
□ 高騰する人件費や物価などのコスト対応に苦慮している
→診療所は都道府県、病院は国が執行する「医療分野における賃上げ・物価上昇に対する
□ 半年以内に、電子カルテなどシステムの導入・買い替えを検討している
→業務効率化やインボイス対応に関わる「IT導入補助金」などを確認
各制度について、以下より解説します。
自治体の「物価高騰対応支援金」
多くの都道府県・市区町村が、光熱費や物価上昇分を補填する「物価高騰対策支援金」を設けています。たとえば東京都は、光熱費に対して117,000円/施設の支援金を支給しています。
出典:東京都保健医療局「東京都医療機関等物価高騰緊急対策支援金(令和7年度)」(https://www.hokeniryo.metro.tokyo.lg.jp/iryo/jigyo/h_gaiyou/iryo-bukka)
申請にあたって把握しておきたいのがスケジュールです。申請期間が決まっており、申し込みに間に合わないケースも少なくありません。一方で、申し込みが少ない場合に期間が延長されることもあるため、定期的な確認が欠かせません。
「〇〇県 クリニック 補助金」「〇〇市 医療機関 支援金」など、具体的なキーワードで検索するとスムーズに求める情報に辿り着けます。
賃上げ・物価上昇に対する支援事業
令和7年度補正予算において「医療・介護等支援パッケージ」が措置され、物価上昇に直面する医療機関への緊急支援が実施されています。
無床診療所(医科・歯科)の場合、1施設あたり賃上げ分150千円(15万円)+物価分170千円(17万円)の合計320千円(32万円)が支給される計画です。
出典:厚生労働省「令和7年度補正予算案の主要施策集 P2~4」(https://www.mhlw.go.jp/wp/yosan/yosan/25hosei/dl/25hosei_20251128_01.pdf)
受給にあたっては誓約事項の遵守が前提です。令和8年5月までの間、対象職員の賃金水準を低下させないことが条件で、給付後に賃金を元に戻すような対応は認められません。
また、令和8年6月以降のベースアップ評価料の届け出(または誓約)も申請要件に含まれており、支給後は令和8年8月1日までに「賃金改善報告書」の提出が必要です。
条件を満たさない場合は返還を求められるため、要綱を丁寧に確認したうえで申請しましょう。
費用負担を軽減するその他補助金
設備投資や業務効率化のシステム導入を検討しているクリニックには「IT導入補助金」の活用も選択肢の1つです。
給付額の目安は導入するシステムや申請枠によって異なりますが、対象経費の一定割合(最大で補助率4/5程度)が補助されるため、電子カルテや予約管理システムの導入コストを大幅におさえられます。
注意点として、IT導入補助金は自力での申請が難しい制度です。申請はベンダー(導入メーカー)が「IT導入支援事業者」として登録されている必要があるため、導入したいシステムのメーカーに「補助金申請に対応しているか」を最初に確認すると確実です。
具体的なシステム別に利用できる補助金・助成金をまとめたページも用意しているため、情報収集の参考になさってください。
▶ WEMEX製品でご活用可能な補助金・助成金一覧
経営規模の大小を問わず「システム基盤」がクリニック経営の生命線に
令和8年度の診療報酬改定の内容に鑑みると「地域の医療連携に参加できる体制をもつクリニックが評価される時代になった」と整理できます。
マイナ保険証の利用実績に応じた加算や電子処方箋の普及、電子カルテ情報共有サービスへの対応など、いずれも医療DX化への対応状況が直接収益に影響する仕組みです。つまり、情報のデジタル化が遅れるクリニックは、地域連携の輪から取り残されるリスクと変換できるでしょう。
医療DXへの投資は「コスト」ではなく「経営基盤への先行投資」と捉え直す視点が必要です。電子カルテをはじめとするシステムの選定では「他の医療機関や薬局との連携のしやすさ」を評価軸に加えることが、物価高騰・人手不足の時代に安定したクリニック経営につながります。
「自院の経営にどう落とし込むか」という実践的な視点については、セミナー動画でさらに詳しく扱っています。自由診療の活用による採用・離職防止策や、物価高騰下での経営判断の具体的な考え方など、記事では触れられなかった内容も盛り込んだ構成です。
「物価高騰がクリニック経営に与える影響」セミナー動画の視聴は、下記よりご確認ください。
▶ セミナー視聴はこちらから
著者情報
メディコム 人気の記事
イベント・セミナーEVENT&SEMINAR
お役立ち資料ダウンロード
-
クリニック経営 医師 事務長
2026年度診療報酬改定【診療科目別】個別改定項目対応のポイント
-
クリニック経営 医師 事務長
【2026年度診療報酬改定】戦略的加算取得のための医療DX―データ活用が変える加算運用―
-
クリニック経営 医師 事務長
課税所得2,000万円が分岐点? 医療法人化の判断ガイド
-
クリニック経営 医師 事務長
データに基づくかかりつけ患者増加のための実践ガイド
-
クリニック経営 医師 事務長
レセプト請求ガイド 返戻・査定を減らすためのレセプト請求の攻略
-
クリニック経営 医師 事務長
事例から見る「トラブルを少なくする労務管理のコツ」
-
クリニック経営 医師 事務長
新型コロナウイルスのクリニック経営への影響
-
クリニック経営 医師 事務長
ニューノーマルで求められる外来環境の作り方


